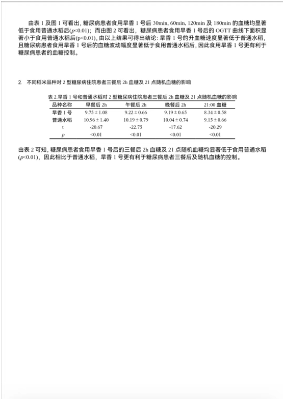
上海同济大学从属病院做的临床演讲:旱稻1号和通俗水稻对2型糖尿病住院患者OGTT各时点血糖的影响。
目前旱喷鼻系列旱稻曾经正在、、辽宁、、天津、、陕西、、新疆、四川、广西、云南、安徽等地域进行了成功的尝试性种植,彭国威还将继续和他的科研团队正在旱稻新品种研究和育种工做上继续耕作,为保障国度粮食平安做的奉献!!!
稻,一年生水生草本,喜高温,多湿。长江以南的带季风天气,为水稻发展供给了得天独厚的前提,潮湿的南方是我国水稻产量最集中的处所。然而,正在干旱、水资本匮乏的沙漠,也有一片朝气盎然的稻田正正在绽放生命之花。
地盘戈壁化简单地说就是指地盘退化,也叫“荒凉化”。1992年结合国取成长大会对荒凉化的概念做了如许的定义:荒凉化是因为天气变化和人类不合理的经济勾当等要素,使干旱、半干旱和具有干旱灾祸的半潮湿地域的地盘发生了退化。每年消逝的地盘可出产2000万吨的粮食,着大约100个国度的10亿多人的糊口;每年因为地盘荒凉化和地盘退化形成的经济丧失达到420亿美元。而旱稻不会抬高地下水位,渗漏较少,同时还削减了耕层土壤渗漏,减轻了水稻田化肥、农药随耕层渗漏而对地下水和江湖湖泊的污染,对生态的不问可知。
世界杂交水稻之父袁隆平为中国甚至世界人平易近处理了温饱问题,帮帮十几亿中国人向过去饥饿年代辞别。当下,人们正正在押求更高的糊口质量,饮食摄生,吃的健康,成为新的课题。一种新的稻谷,改变了中国人的从食布局。
颠末二十多年的潜心研究,彭国威成功培育出了旱稻品种2个(旱喷鼻1~2号),旱喷鼻1号、旱喷鼻2号曾经通过了农业部动物新品种的权。旱稻系列品种系彭国威传授自从研发的,具有完全自从学问产权,实正填补了国内空白。他本人也获得处所和科研院校的承认,2019年4月被陕西省榆林市榆阳区聘为农业科技专家,被满学研究院礼聘兼职传授。同时被新疆克拉玛依礼聘为农业科技专家及沙生做物育种制种课题组担任人,同时被山西农业大学农学院聘为旱稻课题组传授。其旱喷鼻大米的功能性也获得了科研的论证和病院临床的论证。这脚以申明此品种对糖尿病的调度和血糖的节制起到主要的感化,能够说是糖尿病人能够平安食用的独一从粮。
旱稻育种课题于2018年正在科技部组织的立异创业大赛新疆赛区一等,克拉玛依二等,国度工信部创客中国立异创业大赛中获得国度二等,新疆赛区一等的好成就,2021年度品牌强国经济论坛中荣获品牌强国(旱稻育种)行业十大影响力人物,2019年4月被陕西省榆林市榆阳区聘为农业科技专家,被满学研究院礼聘兼职传授,同时被新疆克拉玛依才引进,礼聘为农业科技专家及陆生做物育种制种课题组担任人。而且中国办理科学院行业成长研究所聘为首席旱稻育种专家等殊荣,2023年6月又被中国质量认证监视办理核心和中国企业信用评估核心结合礼聘为生态农业行业特高级研究员。
旱稻,属暖性,抗病性极强,养分价值丰硕。培育旱稻的第一人叫彭国威。1968年10月出生于省绥化市北林区东富乡前锋村,1985年高中结业后考入东北农学院遗传育种专业进修,1989年结业分派到农技核心工做,期间被评为高级农艺师。
彭国威于1968年10月出生正在省绥化市北林区,1975年入学,1985年考入东北农业大学遗传育种专业进修,1990一1997年5年月正在绥化农技核心工做,东北地域稻类做物研究所所长、高级农艺师,2018年7月秦皇岛分校运营办理专业硕士,2018年6月秦皇岛分校资本取材料学院稻类课题研究组担任人,2018年8月陕西省榆林市榆阳区农业科技财产园区专家工做坐特聘科技专家,2019年3月新疆克拉玛依市特聘专家,2019年7月就读菲律宾圣保罗大学工商办理博士,2019年成立新疆国威农业科技研究院,任院长兼克拉玛依市生物育种尝试室从任及戈壁旱稻育种课题组组长至今,2021年9月中国办理科学研究院旱稻育种特聘专家,2022年6月入住新时代行业专家人才数据库,2022年七月被新时代行业专家人才数据库农业科技专家委员会副会长,中国生态农业高级研究员,2023年8月聘为《药食同源及药膳配方食物出产加工手艺规范》尺度草拟组专家委员会委员。2023年5月任山西农业大学农学院旱稻项目课题特聘传授!
彭国威,省绥化市人,是一位专业处置优良旱稻种子研究的科研工做者。他农大结业后,一曲做稻做种子选育工做,颠末十几年的科学研究细心培育,从田间地头到尝试室,十数载的风风雨雨,无数的白日黑夜,终究通过正在陕西黄土高原上发觉的三株野生旱稻取东北农家品种进行杂交,用遗传育种取标识表记标帜育种方式相连系进行培育,颠末上千次尝试筛选,颠末数代的选育,终究培育出了米粒细长,口感喷鼻糯,养分丰硕,耐旱能力强优良的具有完全自从学问产权的“旱喷鼻”系列旱稻新品种,不只填补了我国旱稻种业的一项空白,也因其养分价值(富含肌醇、叶酸、呈弱碱性等)的庞大潜力获得全社会的普遍关心。旱喷鼻系列胚芽喷鼻米富含肌醇(24。4㎎/%克)、叶酸(20。7ug/%百克、泛酸钙、等多种养分素,可以或许无效改善和提高高血脂、糖尿病及妊妇等群体的健康体质,若是正在我国西北干旱少雨地域去种植旱稻,可节约大量的淡水资本,同时可再制1亿亩耕地,推进实施旱稻财产,对于践行绿水青山就是金山银山的理论,守住耕地红线和新增耕地,对于国度的粮食平安,大健康财产,实施村落复兴大计谋,都将有积极的感化和现实意义。做为一个科研工做者,他只要一个心愿,用他的科研和心血,让我国苍生都吃上健康的旱稻喷鼻米,帮力中华平易近族伟大回复,他深信绿水青山就是金山银山,更沙漠荒滩会变成沃野良田旱稻飘喷鼻!



